ST公司的STSPIN820是高速高分辨率步進馬達驅動器,集成了控制邏輯和低RDSon功率級,集成的控制器實現了有固定OFF時間PWM電流控制和高達1/256步的微步距分辨率,并提供了完整的保護特性包括過流,超溫和短路保護.工作電壓7-45V,最大輸出電流1.5Arms,主要用在3D打印機,醫(yī)療設備,工業(yè)2D打印機,縫紉機,CCTV,安全和球型攝像機,ATM和現鈔處理機,辦公和家庭自動化設備,POS和機器人.本文介紹了STSPIN820主要特性,框圖和STSPIN820主要特性,電路圖,以及基于STSPIN820步進馬達擴展板X-NUCLEO-IHM14A1主要特性,電路圖,材料清單.
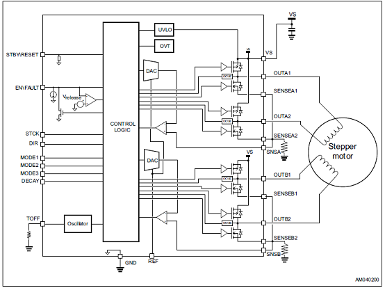
The STSPIN820 is a stepper motor driver whichintegrates, in a small QFN 4 x 4 mm package,both control logic and a low RDSon power stage.The integrated controller implements a PWMcurrent control with fixed OFF time and amicrostepping resolution up to 1/256th of the step.
The device can be forced into a low consumptionstate.The device offers a complete set of protectionfeatures including overcurrent, overtemperatureand short-circuit protection.
STSPIN820主要特性:
Operating voltage from 7 to 45 V
Maximum output current 1.5 Arms
RDSon HS + LS = 1 Ω typ.
Microstepping up to 1/256th of step
Current control with programmable OFF time
Current sensing based on external shuntresistor
Full protection set
Non-dissipative overcurrent protection
Short-circuit protection
Undervoltage lockout
Thermal shutdown
Standby low consumption
STSPIN820應用:
3D printers
Medical equipment
Industrial 2D printers
Textile and sewing machines
CCTV, security and dome cameras
ATM and cash handling machines
Office and home automation
POS
Robotics

圖1.STSPIN820框圖
評估板EVALSP820-XS
Compact evaluation board for STSPIN820 stepper motor driver
The EVALSP820-XS is a compact and easy touse evaluation board for the STSPIN820, theworld ’ s smallest 45 V microstepping motor driverrated at 2.5 A.It provides a very compact solution to evaluatethe performance of the STSPIN820 stepper motordriver with a minimum set of additional equipmentand without the need of additional devices.
The hardware is fully compatible to be usedtogether with RAMPS or other similar FFF 3D
printing platforms, representing a very fast drop-inreplacement of similar solutions. Contrary to mostother competitors solutions, the EVALSP820-XShelps customers to really exploit the benefits ofworking at high microstepping resolution.
The microstepping resolution can be easily set toone of eight available values through M1, M2 andM3 inputs: full-step, 1/2, 1/4, 1/8, 1/16, 1/32,1/128 and 1/256 of step.It is simply controlled through step and directionports and embeds the PWM current controlalgorithm with selectable decay mode (fast + slowor slow) and the adjustable reference voltagelevel through an embedded potentiometer.
The STSPIN820 features a full set of protectionsmaking it a bullet proof device for a wide range ofindustrial applications.
評估板EVALSP820-XS主要特性:
Operating voltage: 7 V to 45 V
Continuous current up to 1.5 A per phase
Maximum current up to 2.5 A per phase
Integrated low RDS(ON) power stages(HS + LS = 1 Ω typ.)
Microstep resolution easily settable throughjumpers: full-step, 1/2, 1/4, 1/8, 1/16, 1/32,
1/128 and 1/256 of step
Simple step and direction control interface
Adjustable current control through apotentiometer to set the ref. voltages
Embedded PWM current control withselectable decay mode (fast or slow)
Full set of embedded protections
– Non-dissipative overcurrent
– Undervoltage lockout
– Thermal shutdown
– Short-circuit
Compatible with RAMPS and similar opensource solutions for FFF 3D printers
Very compact footprint: 15 x 20 mm
評估板EVALSP820-XS應用:
3D printers
Medical equipment
Textile and sewing machines

圖2.評估板EVALSP820-XS外形圖

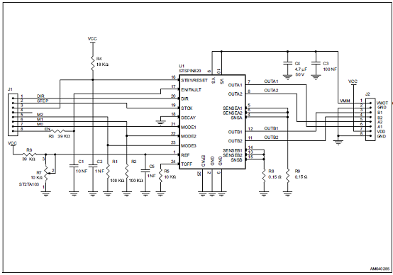
圖3.評估板EVALSP820-XS電路圖
基于STSPIN820步進馬達擴展板X-NUCLEO-IHM14A1
Getting started with the X-NUCLEO-IHM14A1 stepper motor driver expansion board based on STSPIN820 for STM32 Nucleo
The X-NUCLEO-IHM14A1 motor driver expansion board is based on the STSPIN820 monolithic driver for stepper motors. It represents an affordable, easy-to-use solution for driving stepper motors in your STM32 Nucleo project, implementing motor driving applications such as 2D/3D printers, robotics and security cameras. The STSPIN820 implements a PWM current control with constant OFF time adjustable via an external resistor and a microstepping resolution up to the 256th step. The X-NUCLEO-IHM14A1 expansion board is compatible with the Arduino UNO R3 connector and the ST morpho connector, so it can be plugged to the STM32 Nucleo development board and stacked with additional X-NUCLEO expansion boards.
The X-NUCLEO-IHM14A1 expansion board for STM32 Nucleo is a stepper motor driver covering a wide range of applications.
步進馬達擴展板X-NUCLEO-IHM14A1主要特性:
Operating voltage: 7 to 45 V
Output current up to 1.5 Arms
Fine tuning microstepping up to the 256th step
Current control with adjustable OFF time
Full protection set:
Overcurrent protection
Short-circuit protection
Under voltage lock out
Thermal shutdown
Compatible with Arduino UNO R3 connector
Compatible with STM32 Nucleo boards
RoHS compliant

圖4.步進馬達擴展板X-NUCLEO-IHM14A1外形圖

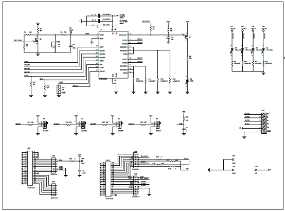
圖5.步進馬達擴展板X-NUCLEO-IHM14A1電路圖
步進馬達擴展板X-NUCLEO-IHM14A1材料清單:



圖6.步進馬達擴展板X-NUCLEO-IHM14A1開關和連接器外形圖
|