


圖 開關電源原理圖1

圖 開關電源原理圖2

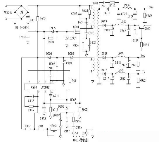
圖3 開關電源原理
|
|
| ·I2S數字功放IC/內置DSP音頻算法功放芯片 ·馬達驅動IC ·2.1聲道單芯片D類功放IC ·內置DC/DC升壓模塊的D類功放IC ·鋰電充電管理IC/快充IC ·無線遙控方案 ·直流無刷電機驅動芯片 |
![]() |
|
|
|
M12269 HT366 ACM8629 HT338 業(yè)務洽談:手機:13713728695(微信同號) QQ:3003207580 EMAIL:panbo@szczkjgs.com 聯系人:潘波 地址:深圳市寶安西鄉(xiāng)航城大道航城創(chuàng)新創(chuàng)業(yè)園A3棟3樓 版權所有:深圳市永阜康科技有限公司 備案號:粵ICP備17113496號 |